Project 3 - Blender Animation

Statue Shenanigans

Pre-Production

I came up with the idea of statues moving about due to my limited skills in animation. You know what they say, limitations turn into creativity. When I did the first storyboard, I didn't know what statues were on Polyhaven for me to use, so I just used placeholder ABC circles to frame.


Production

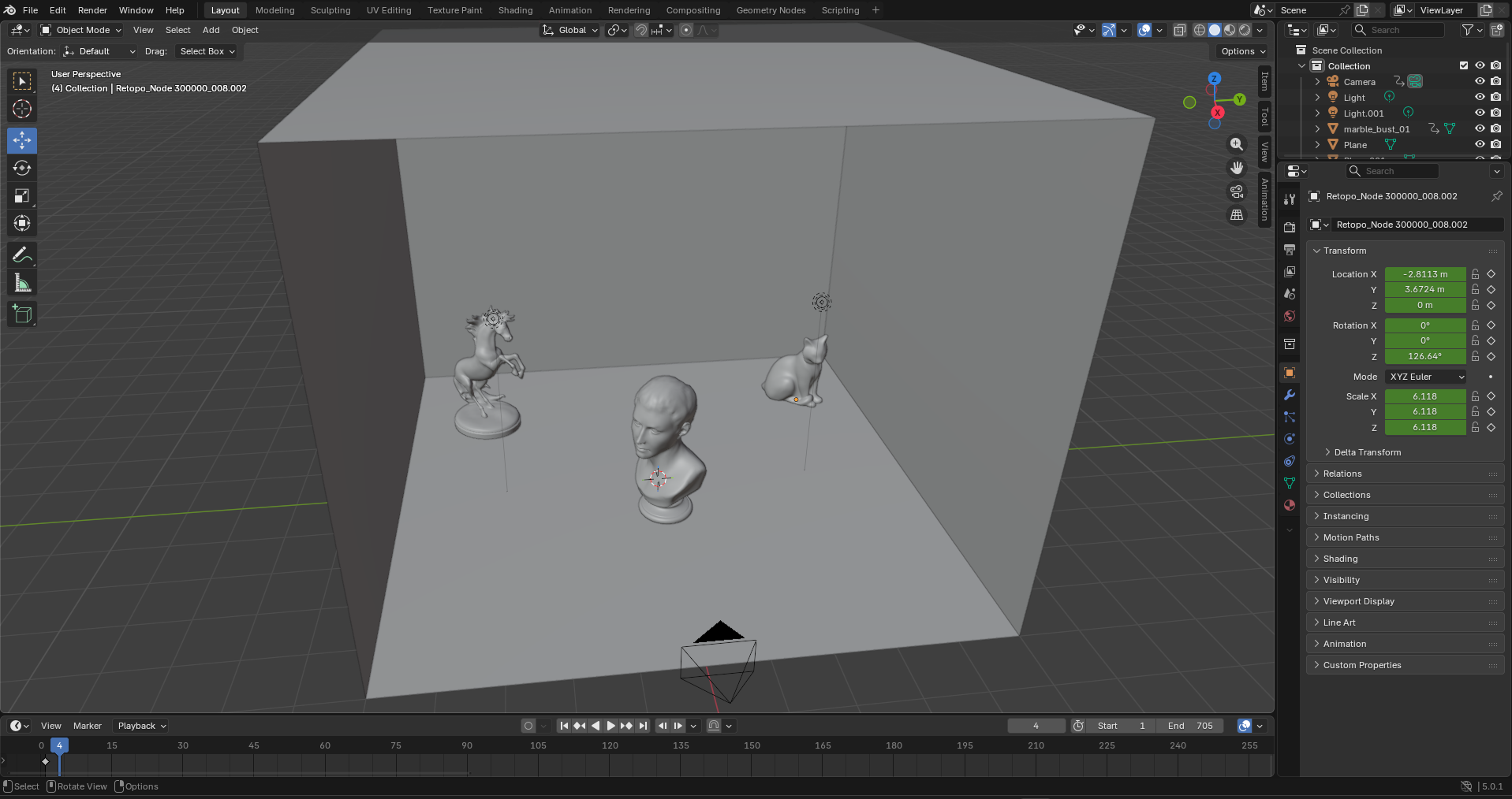
I modelled a room with flat planes and added textures to each surface, then added the statues. 90% of the time, I worked without seeing textures or lighting due to it slowing my computer immensely.

This is one of the close-up shots between the horse and the cat. Framing was key, and the fact that the horse is actually clipping into the floor here doesn't matter; it's not on camera anyway.

For the scene where they're sneaking up on the head, they actually start their movement outside the box so that they show up slowly and not as fast as if they started within the box.

One of the final screenshots I took, this one with lighting and textures. My frames started dropping and my computer's fans were making scary amounts of noise, so I quickly reverted it.


Post-Production

Anyway, I think this went pretty well. This was the first project I did almost entirely at home, and it turns out I can work much faster when I'm in a warm room with a cup of hot chocolate at my desk.

Video link